您当前所在位置: 首页 > 最新通知 > 比赛通知

【比赛通知】2021RoboCup青少年世界杯中国公开赛比赛调整通知

27 September 2021
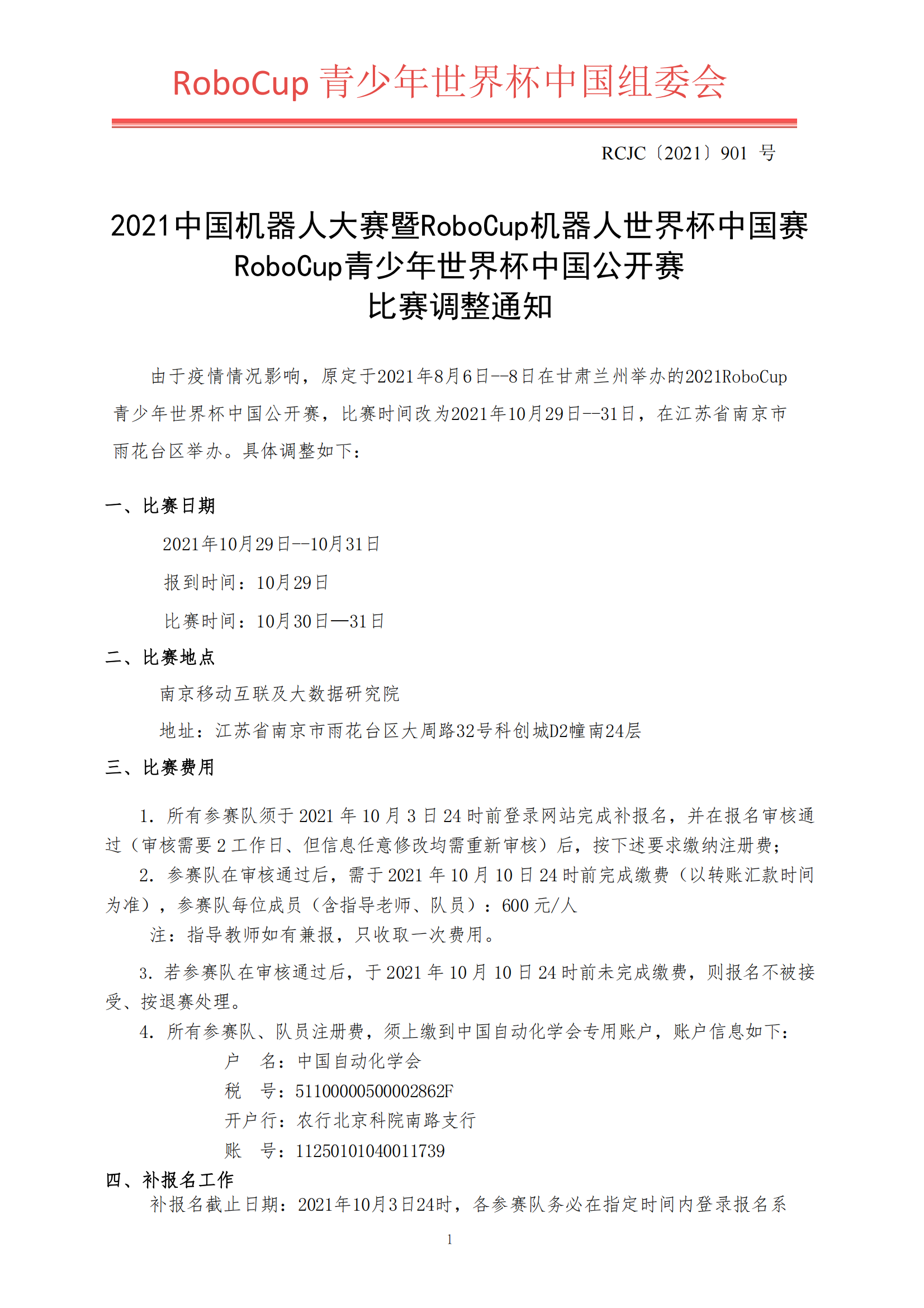
2021RoboCup青少年世界杯中国公开赛比赛调整通知现已发布,请点击下方“阅读原文”下载查看。

请下载最新版本的免责声明,签字盖章后重新上传至系统!

2021RoboCup青少年世界杯中国公开赛比赛调整通知
附件一:免责声明(10月)




查看更多赛事See more events

点击收藏我们

RoboCup机器人世界杯中国赛

RoboCup机器人世界杯中国赛

大赛简介 通知公告 赛事历程 报名须知

联系我们

中关村东路95号,自动化大厦509室,海淀,100190

电话:13718801721

E-mail: drct@caa.org.cn

Copyright @ 自动化学会机器人竞赛与培训部 版权所有 未经许可 不得转载 京ICP备18005680号-2   维护
 备注:本网站为“中国机器人大赛”及“RoboCup机器人世界杯中国赛”官方网站,其他网站因为备案要求不再使用