您当前所在位置: 首页 > 中国机器人大赛 > 通知公告

2022中国机器人大赛专项赛(线上)预通知发布

22 July 2022
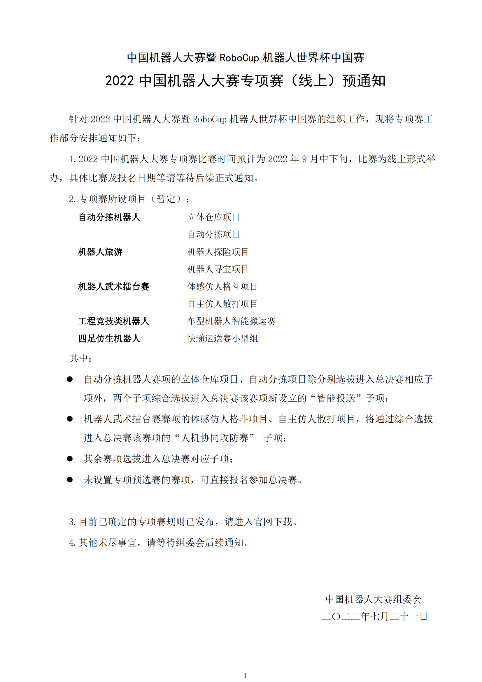
2022中国机器人大赛专项赛(线上)预通知现已发布,请各参赛队仔细阅读下方通知:
2022中国机器人大赛专项赛预通知

查看更多赛事See more events

点击收藏我们

RoboCup机器人世界杯中国赛

RoboCup机器人世界杯中国赛

大赛简介 通知公告 赛事历程 报名须知

联系我们

中关村东路95号,自动化大厦509室,海淀,100190

电话:13718801721

E-mail: drct@caa.org.cn

Copyright @ 自动化学会机器人竞赛与培训部 版权所有 未经许可 不得转载 京ICP备18005680号-2   维护
 备注:本网站为“中国机器人大赛”及“RoboCup机器人世界杯中国赛”官方网站,其他网站因为备案要求不再使用